Contents
- Weight Scale (Auto Water Dispenser)
- FM Transmitter
- MOSFET Switch
- Arduino Nano Servo/Robot Arm Driver
- ESP32 12V Control Board
- Another Random Project
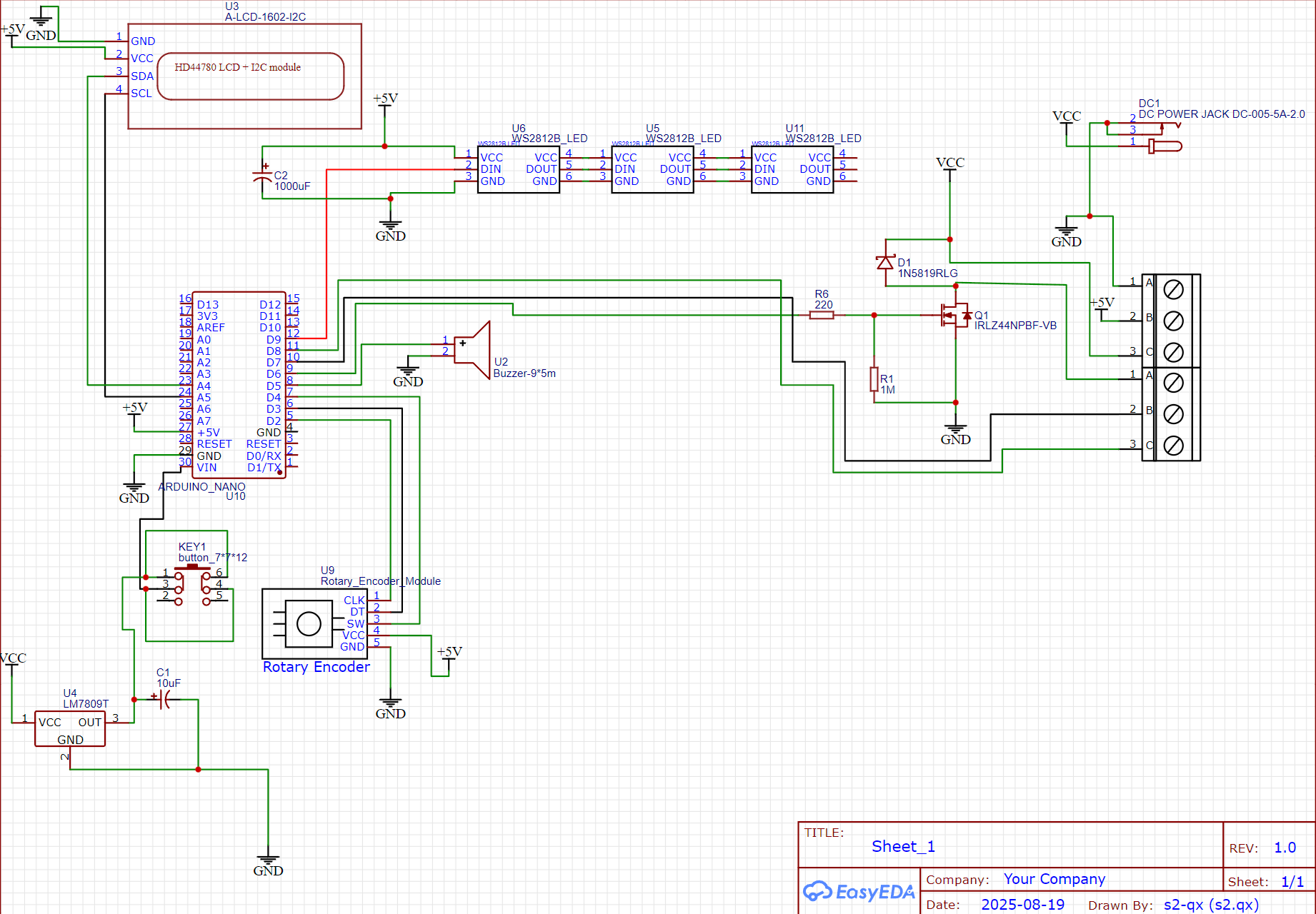
Smart Water Dispenser (Auto Water Dispenser)
In my free time, I developed a personal project: a smart water dispenser that combines embedded systems, load sensing, and control techniques to deliver precise volumes of water.
Key Features
- Low steady-state error (~1 ml deviation) for setpoints above 200 ml.
- Smooth transient response — pump control minimizes overshoot and abrupt stopping.
- Adjustable hose angle (Z-axis) to fit different container sizes and avoid water splitting.
- Ergonomic design — 30° angled interface board for easier LCD screen readability.
- Clean setup — pump and water source hidden under an IKEA table for a neat look.
Test Result
A 250 ml setpoint produced 251 ml actual output, showing consistent accuracy at higher volumes.
For smaller volumes (<200 ml), pump inertia and sensor noise introduce higher deviations — a good reminder of the limits of low-cost actuators and sensors.
Why I Built It
This project reflects my interest in applying control theory and embedded systems to solve real-world problems, even outside of coursework.
It also gave me valuable hands-on experience with hardware integration, interface design, and system tuning.
Code
Video and PCB Schematic


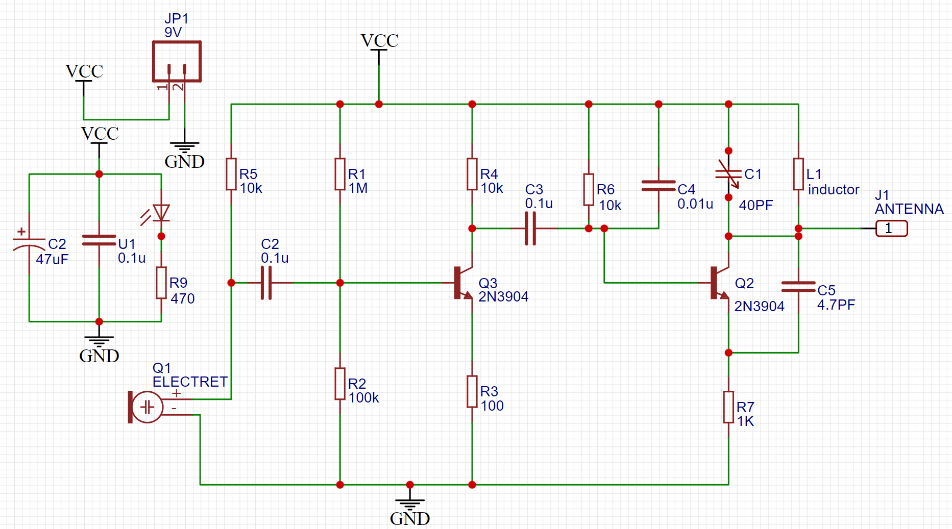
FM Transmitter
I built this for my communication project. It captures audio with a microphone and transmits it wirelessly over FM. I’ll upload the full project details soon.

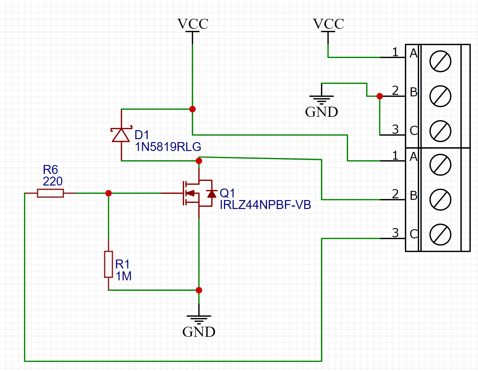
MOSFET Switch
I used this circuit to control a high-power pump that works with a weight scale system. It allowed me to safely switch heavy loads with just a small signal.

Arduino Nano Servo/Robot Arm Driver
I used this driver to control a robotic arm using a variable resistor. It made it easy to test manual positioning and servo response.

ESP32 12V Control Board
I used this board to control my old RGB LED strip after I lost its original controller. With Wi-Fi control, I could set colors and effects directly.

Another Random Project
Here’s a quick look at a side project that I tried out.
It’s not part of my main work, but I wanted to share it since it shows some extra experiments I’ve been playing with.